皇冠信用盘会员账号 _股价0.61元、市值仅剩2亿元,浙江杭州一上市公司锁定退市!曾连续3年财务造假被重罚,实控人被罚2800万元、10年市场禁入
介绍个信用网网址(www.9990088.com)开会员号,招代理/条件好/平台出租/招登1登2登3地区代理11月8日,*ST元成(603388)发布了两则提示退市风险的公告皇冠信用盘会员账号 。公告显示,公司触及多项退市风险。

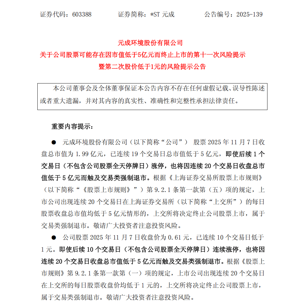
其中,截至11月7日收盘,公司总市值为1.99亿元,已连续19个交易日总市值低于5亿元,即使后续1个交易日(不包含公司股票全天停牌日)涨停,也将因连续20个交易日收盘总市值低于5亿元而触及交易类强制退市皇冠信用盘会员账号 。

此外,公司股票2025年11月7日收盘价为0.61元,已连续10个交易日低于1元皇冠信用盘会员账号 。即使后续10个交易日(不包含公司股票全天停牌日)连续涨停,也将因连续20个交易日收盘总市值低于5亿元而触及交易类强制退市。截至11月7日收盘,*ST元成股价跌4.69%,最新市值为2亿元。

展开全文
根据相关规定,交易类强制退市公司股票不进入退市整理期皇冠信用盘会员账号 。上市公司股票及其衍生品种在触及该类指标的次一交易日起开始停牌,交易所将在停牌之日起5个交易日内,向公司发出拟终止其股票或者存托凭证上市的事先告知书。
这意味着,*ST元成已提前锁定交易类强制退市,将在11月10日收盘后,因连续20个交易日总市值低于5亿元,触及交易类强制退市皇冠信用盘会员账号 。同时,公司股票将面临停牌,等待交易所退市决定。
公开资料显示,*ST元成创建于1999年,总部位于浙江杭州,公司服务于大型市政基础设施建设工程、生态景观工程、污染治理及生态修复工程、高端休闲旅游度假工程等项目皇冠信用盘会员账号 。公司的主要产品是工程施工及绿化养护、规划设计、苗木销售、旅游运营、电子设备及元器件。
业绩方面,今年前三季度公司实现营收1.02亿元,归属于上市公司股东的净利润为-1.43亿元;第三季度单季实现营收2014.47万元,同比减少54.70%,净利润为-1634.55万元皇冠信用盘会员账号 。事实上,公司近年来业务持续增长乏力,并均处于亏损状态。2022年至2024年,公司营业收入分别为2.94亿元、2.74亿元、1.46亿元;归母净利润分别为-6548万元、-1.62亿元、-3.25亿元。
在业绩连续亏损的情况下,*ST元成2024年度审计报告提示,公司持续经营能力存在不确定性皇冠信用盘会员账号 。
除了面临交易类强制退市风险,*ST元成还面临重大违法强制退市、财务类退市等多项退市风险皇冠信用盘会员账号 。
2025年10月10日,公司收到中国证监会下发的《行政处罚事先告知书》,认定:1、公司2020年至2022年年报存在虚假记载:(一)通过虚增越龙山项目成本和产值,虚增公司2020年至2022年年报营业收入和利润总额;(二)未及时将淮阴项目价审差异入账处理,虚增公司2022年年报营业收入和利润总额;2、公司2022年非公开发行股票文件编造重大虚假内容皇冠信用盘会员账号 。上述事项将触及《股票上市规则》第9.5.1条第(一)项和第9.5.2条第一款第(六)项规定的重大违法强制退市情形,可能被实施重大违法强制退市。公司股票自2025年10月13日起继续被上交所叠加实施退市风险警示。
基于以上事项,浙江证监局拟对*ST元成责令改正、给予警告,并处以罚款3745.46万元;拟对包括公司实控人祝昌人在内的五名责任人员合计罚款4200万元,其中实控人、时任董事长祝昌人被处以2800万元罚款;此外,拟决定对祝昌人采取10年证券市场禁入措施皇冠信用盘会员账号 。*ST元成在公告中表示:上述事项将触及《股票上市规则》规定的重大违法强制退市情形,可能被实施重大违法强制退市。
此外,根据《股票上市规则》第9.3.2条第(一)项规定,2024年年度报告披露后,公司股票已被实施退市风险警示,如公司2025年年报披露后不符合《股票上市规则》第9.3.7条等规定的撤销要件,公司股票将被终止上市皇冠信用盘会员账号 。
同时,公司还存在持续经营能力存在不确定性,募集资金逾期未归还,股票质押、冻结、平仓及司法拍卖,流动性等多重风险皇冠信用盘会员账号 。
(声明:文章内容和数据仅供参考,不构成投资建议皇冠信用盘会员账号 。投资者据此操作,风险自担。)
编辑|||程鹏 向江林
校对|张益铭
封面图片来源:视觉中国(资料图 图文无关)
每日经济新闻综合自上市公司公告、证券时报、每经此前报道
每日经济新闻
猜你喜欢
- 1天前亚洲杯男足2023赛程_武契奇总统预判48小时内伊朗将遭到美国袭击,伊朗外长称已不再信任美方
- 1天前亚洲杯男足2023赛程_阿玛德模仿库尼亚魔性舞蹈!这一段舞如何让曼联的庆祝更加疯狂?
- 2天前皇冠信用网账号注册_芬兰总理一语点醒梦中人:来了故宫我才知道,中国到底凭什么能当几千年超级大国
- 2天前皇冠信用网出租代理_不再绝密可以展示!央视公开055反潜战,外媒:南海水下大局已定
- 5天前皇冠信用网登2代理申请_《太平年》热播!这些隐藏的“文物彩蛋”,你发现了几个?
- 5天前介绍个信用盘网址_阿斯麦:最大买家中国今年占销售额的比例可能降至20%
- 5天前怎么弄皇冠信用网_康佳集团原党委书记周彬被查,涉嫌严重违纪违法
- 5天前皇冠体育APP_比塞克:联赛和附加赛?效力豪门赛程密集是正常的,必须竭尽全力
- 6天前如何申请皇冠信用网_卢卡申科:白俄罗斯人民对中国看法已与以往不同
- 1周前皇冠信用网在线申请_(外代一线)冬季风暴来袭 美国22个州进入紧急状态
- 1周前皇冠信用网在线申请_日媒:最新民调显示高市内阁支持率暴跌10%,解散众议院决定引不满
- 1周前皇冠信用网账号开通_军委这次出手狠辣,这次清理不止军队一家,就这么说吧,看着解气
- 1周前世界杯预赛 _长约1米,底部还有弯钩!北京一车主的轮胎被路面遗撒扎爆,损失谁担?
- 1周前U23亚洲杯决赛中国vs日本 _不少杭州人发现:德胜高架、秋石高架,居然变样了!
- 2周前世界杯皇冠平台_越共第十四届中央政治局成员名单公布
- 2周前皇冠信用网代理_扎哈罗娃:马克龙涉俄言论“不可容忍”,任何人都不能这样评论俄罗斯
- 2周前正版皇冠信用网代理_3人散播包钢板材厂爆炸事故谣言被罚,包括散布所谓内部通话录音等不实信息
- 2周前世界杯皇冠信用代理_越南领导人做出承诺,未来5年,国家的年均经济增速将达到10%,继续对中美两头吃?
- 2周前U23亚洲杯中国VS日本 _“徐州为何没有官宣GDP过万亿?”市委书记回应
- 2周前皇冠信用网会员开户_美财长:我对中国稀土交付相当满意,日本那是自己作
- 2周前皇冠信用网哪里申请_日本又要选首相了
- 2周前皇冠信用网哪里申请_U23国足晋级决赛!媒体人热议:我!们!进!决!赛!了!
- 2周前皇冠信用网会员申请_挺进决赛!亚洲杯-彭啸向余望王钰栋破门 U23国足3-0越南
- 2周前亚洲杯男足2023赛程_今晚下班速回!刚刚,深圳发布最新预警!多趟列车紧急停运


网友评论